自作付属装置(その4)

インピーダンスブリッジ


普通は信号源にディップメータやノイズジェネレータを使用するのですが、ここではマーカー発振器を使用したのがオリジナルです。これで簡単に広帯域の信号源が得られます(多少のレベル差はありますが)。





クリスタル チェッカー

1石の発振器をカウンターで水晶の発振周波数をチェックするものです。たいしたものではありませんが、これで、コイルをつなげれば発振周波数からインダクタンスも分かるし、既知のインダクタンスを使用してコンデンサの容量も知ることができます。






目次に戻る
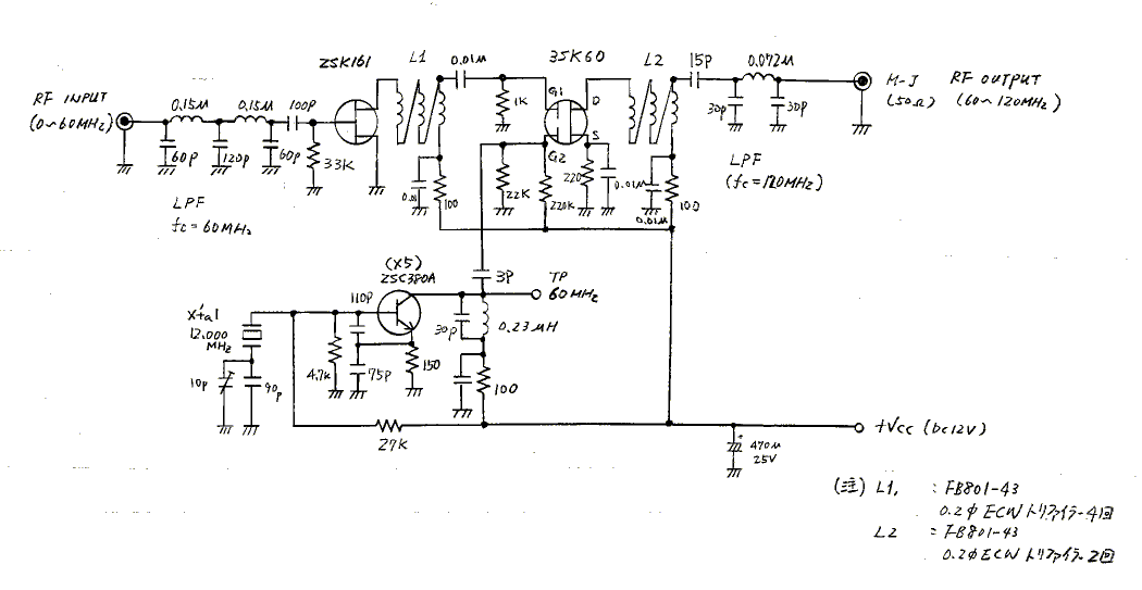
広帯域コンバータ

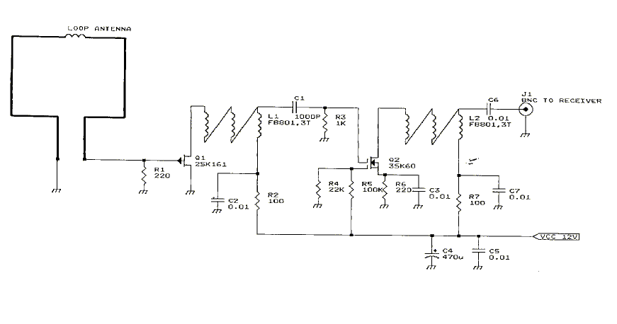
受信用アクティブアンテナ

受信用ループアンテナ